国际代码14835
川招生代码5888
新闻资讯

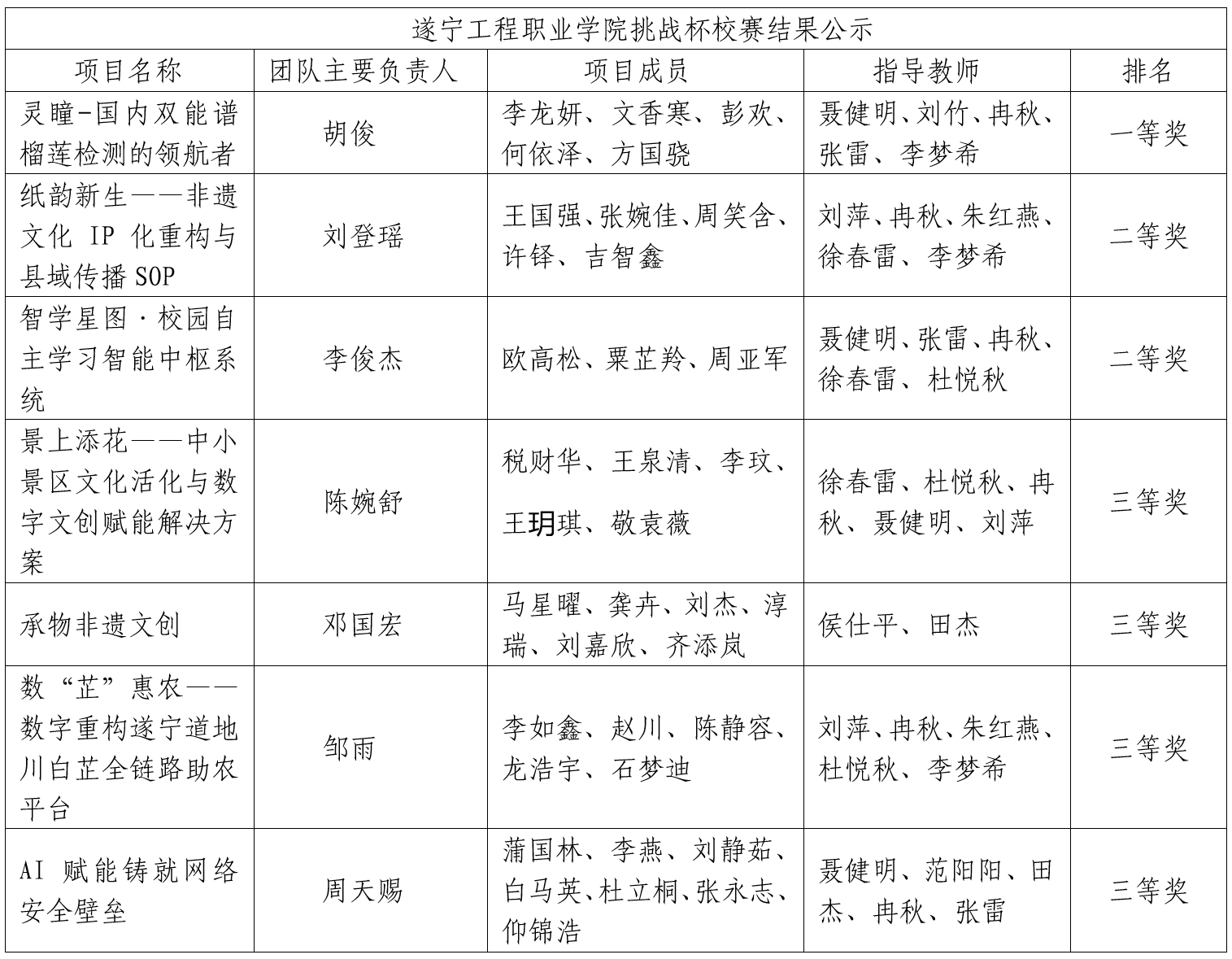
遂宁工程职业学院2026年“挑战杯” 四川省大学生创业计划竞赛校赛 获奖名单公示

2026.04.22

为做好我校2026年“挑战杯”四川省大学生创业计划竞赛校内选拔推荐工作,按照全国“挑战杯”竞赛组委会、四川省“挑战杯”竞赛组织委员会相关文件要求,我校本着“公平、公正、公开、择优”的原则,结合学校竞赛工作实际,经项目申报、材料审核、专家评审打分等环节,现将获奖排名结果予以公示。

屏幕截图 2026-04-22 091452

公示期4月22日-4月28日,若对结果有任何异议,请电话联系:

校团委电话:0825-5889383

 

 

 

 

共青团遂宁工程职业学院团委   

2026年4月22日   

 

国际代码14835
川招生代码5888




联系方式
招生热线:
0825-8663888
0825-3106999
置顶